
项目名称:长沙市方舱医院医疗物资采购项目(医疗设备类)
比选编号:HNHKCG2022041/1
比选人(采购人):长沙市公共工程建设中心
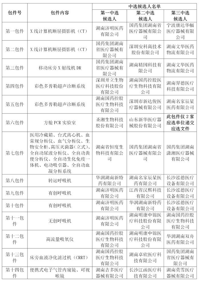
该项目已于2022年4月25日(星期一)和4月26日(星期二)分六场次在长沙市公共工程建设中心举行开选、评选。经过比选委员会专家综合评审,推荐中选候选人公示如下:


公示期为一个工作日,应选人或其他利害关系人如有异议,应当在中选候选人公示期间提出。若无异议,比选人将确定以上中选候选人中的第一名为该项目的中选人。
特此公告!
比选人:长沙市公共工程建设中心
地 址:长沙公共资源中心南栋8楼
联 系 人:肖女士
电 话:0731-88666835
比选代理机构:湖南昊坤工程咨询有限公司
地 址:长沙市万家丽北路星雅美辰1号栋(山东商会大厦)8楼
联 系 人:王欢、李峰、江娜、李细珍
电 话:0731-86969178/18908469148
长沙市公共工程建设中心
湖南昊坤工程咨询有限公司
2022年4月27日
医德医风和医药领域腐败问题集中整治举报:
一、信息平台:91短视频
官网
二、邮寄地址:长沙市韶山南路161号91短视频
安全办,邮编:410004
三、来访接待:91短视频
安全办办公室